关闭

“十四五”规划提绿色生态约束性指标

2021-03-22 10:39:59 点将科技系统集成部 534

 中华人民共和国国民经济和社会发展第十四个五年(2021-2025年)规划和2035年远景目标纲要,根据《中共中央关于制定国民经济和社会发展第十四个五年规划和二〇三五年远景目标的建议》编制,主要阐明国家战略意图,明确政府工作重点,引导规范市场主体行为,是我国开启全面建设社会主义现代化国家新征程的宏伟蓝图,是全国各族人民共同的行动纲领。

第一篇、开启全面建设社会主义现代化国家新征程

图片关键词

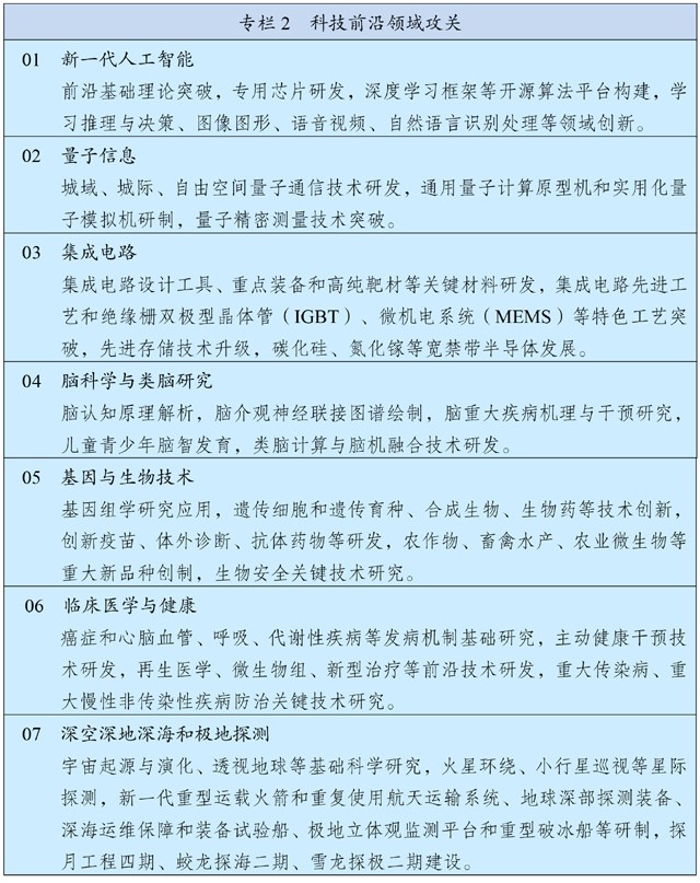
第二篇、坚持创新驱动发展 全面塑造发展新优势

图片关键词


图片关键词


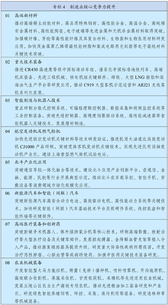
第三篇 加快发展现代产业体系 巩固壮大实体经济根基

图片关键词


图片关键词

图片关键词

图片关键词

第四篇 形成强大国内市场 构建新发展格局

畅通国内大循环

  • 提升供给体系适配性

  • 促进资源要素顺畅流动

  • 强化流通体系支撑作用

  • 完善促进国内大循环的政策体系

促进国内国际双循环

  • 推动进出口协同发展

  • 提高国际双向投资水平

加快培育完整内需体系

  • 全面促进消费

  • 拓展投资空间


第五篇 加快数字化发展 建设数字中国

打造数字经济新优势

  • 加强关键数字技术创新应用

  • 加快推动数字产业化

  • 推进产业数字化转型

图片关键词


加快数字社会建设步伐

  • 提供智慧便捷的公共服务

  • 建设智慧城市和数字乡村

  • 建设智慧城市和数字乡村

提高数字政府建设水平

  • 加强公共数据开放共享

  • 推动政务信息化共建共用

  • 提高数字化政务服务效能

营造良好数字生态

  • 建立健全数据要素市场规则

  • 营造规范有序的政策环境

  • 加强网络安全保护

  • 推动构建网络空间命运共同体

图片关键词


第六篇 全面深化改革 构建高水平社会主义市场经济体制

激发各类市场主体活力

  • 加快国有经济布局优化和结构调整

  • 健全管资本为主的国有资产监管体制

  • 优化民营企业发展环境

  • 促进民营企业高质量发展

建设高标准市场体系

  • 全面完善产权制度

  • 推进要素市场化配置改革

  • 强化竞争政策基础地位

  • 健全社会信用体系

建立现代财税金融体制

  • 加快建立现代财政制度

  • 完善现代税收制度

  • 深化金融供给侧结构性改革

提升政府经济治理能力

  • 完善宏观经济治理

  • 构建一流营商环境

  • 推进监管能力现代化


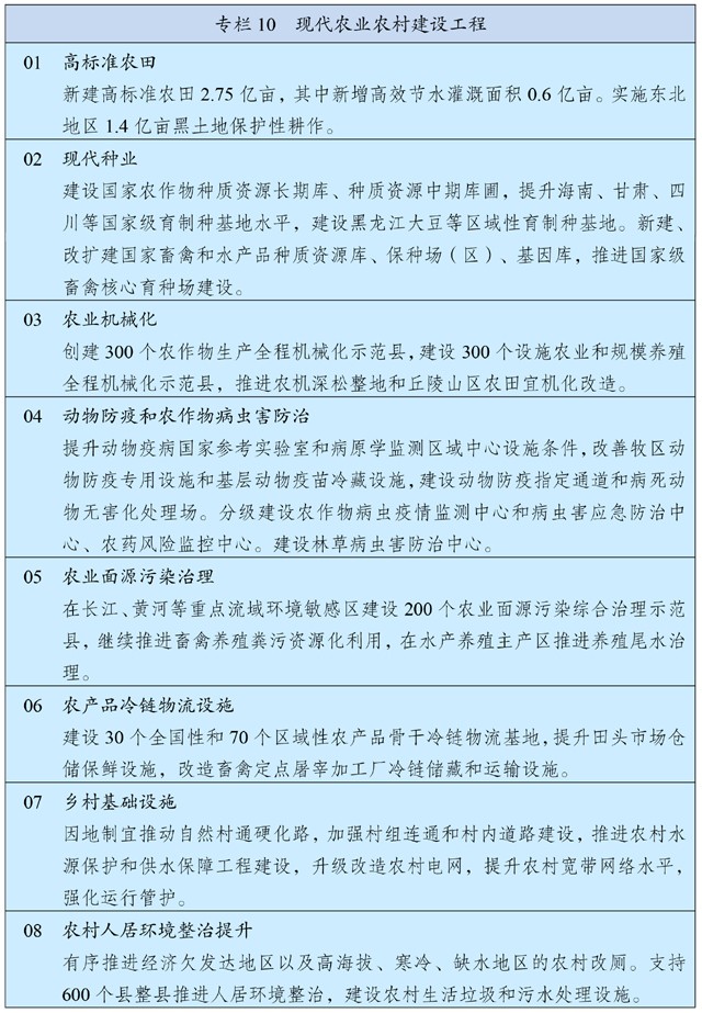
第七篇 坚持农业农村优先发展 全面推进乡村振兴

提高农业质量效益和竞争力

  • 增强农业综合生产能力

  • 深化农业结构调整

  • 丰富乡村经济业态

实施乡村建设行动

  • 强化乡村建设的规划引领

  • 提升乡村基础设施和公共服务水平

  • 改善农村人居环境

图片关键词

健全城乡融合发展体制机制

  • 深化农业农村改革

  • 加强农业农村发展要素保障

实现巩固拓展脱贫攻坚成果同乡村振兴有效衔接

  • 巩固提升脱贫攻坚成果

  • 提升脱贫地区整体发展水平

..........................

第十一篇 推动绿色发展 促进人与自然和谐共生

提升生态系统质量和稳定性

  • 完善生态安全屏障体系

图片关键词

  • 构建自然保护地体系

  • 健全生态保护补偿机制

图片关键词

持续改善环境质量

  • 深入开展污染防治行动

  • 全面提升环境基础设施水平

  • 严密防控环境风险

  • 积极应对气候变化

  • 健全现代环境治理体系

加快发展方式绿色转型

  • 全面提高资源利用效率

  • 构建资源循环利用体系

  • 大力发展绿色经济

  • 构建绿色发展政策体系

图片关键词

来源:新华社